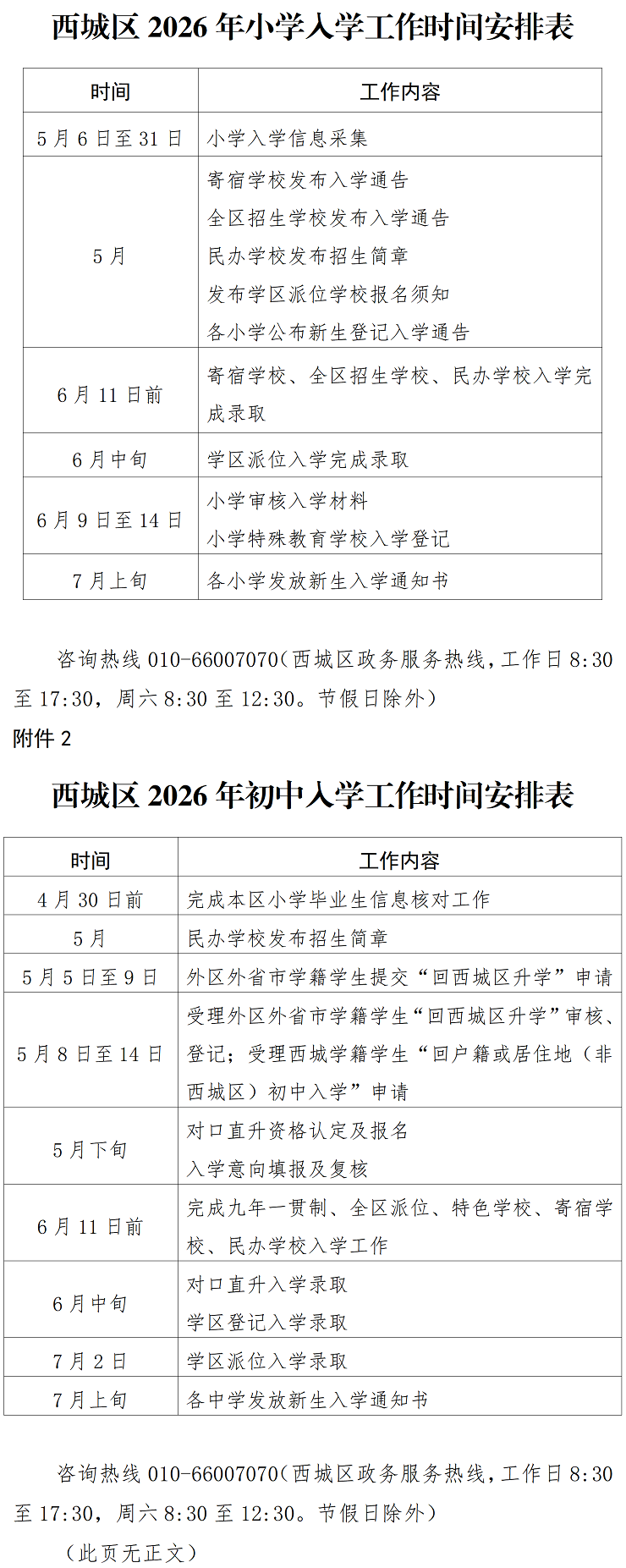
头条播报 当前位置:首页 > 头条播报 北京市西城区教育委员会关于西城区2026年义务教育阶段入学工作的实施意见 来源:西城区教育考试中心 | 时间:2026-04-28 16:09:57 导读:北京市西城区教育委员会关于西城区2026年义务教育阶段入学工作的实施意见 编辑|李梓萌校对|刘佩钦 TAG标签: 上一篇:权威发布!海淀区2026年义务教育阶段入学工作的实施意见 下一篇:30名学生拟获评2026年首都“新时代好少年” 今日热点 人气关注 2026京津大型在线高招咨询会高校直播排期—天津专场(附直播链接) 22026京津大型在线高招咨询会高校直播排期—北京专场(附直播链接) 32026年北京高考报名25日开始! 4朝阳区关于2026年义务教育阶段入学工作的意见正式发布 5权威发布!石景山区2026年义务教育阶段入学工作方案 6东城区2026年义务教育阶段入学工作实施细则发布 7权威发布!海淀区2026年义务教育阶段入学工作的实施意见 8北京市西城区教育委员会关于西城区2026年义务教育阶段入学工作的实施意见 930名学生拟获评2026年首都“新时代好少年” 10速递!教育部发布2026年本科专业目录 重磅 | 2022京城百所特色校榜单揭晓 2北京市第八十中学落户大兴 3北京优质教育资源持续上新,涉及多区教育集团 4北京大学与大兴区第一中学大中衔接拔尖创新人才培养项目正式启动 5教育部部署做好2024年普通高校招生工作 62023年北京大型在线中招咨询会直播时间表(实时更新) 7北京市优秀教师和优秀教育工作者拟表彰人选出炉 8北京42所中学2020年中考成绩分类汇总! 9重磅!北京十二中书记校长调整! 10初中生表演情景剧再现“一带一路”